629
1
0
Størrelse på Sanipex fordelerskap
294
0
Hei,
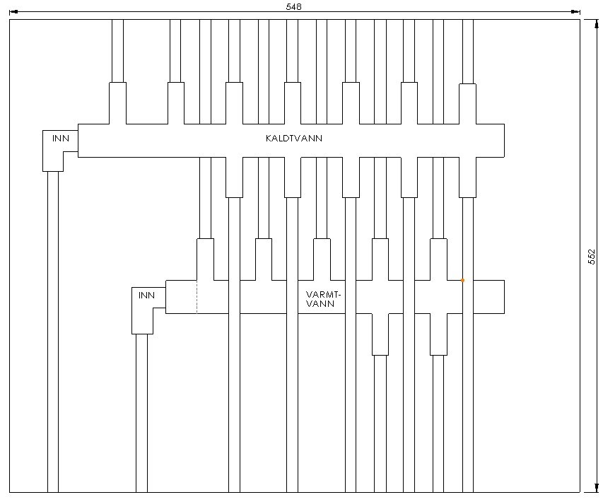
Skal straks til å kjøpe inn rørdeler til bad/vaskeromsprosjektet mitt og lurer litt på hvor stort fordelerskap jeg trenger? Skal bruke Sanipex sitt system da jeg har litt deler liggende pluss mesteparten av verktøyet.
Jeg trenger 19 uttak (+ 2 inntak) der 12 av uttakene er kaldtvann. Må jeg da velge skapstørrelse 12x2 eller er det mulig å bruke ett mindre ett (f.eks 8x2 eller 5x2)? Med inntakene så får jeg 12 kurser som går opp og 9 kurser som går ned.
Har skissert to forskjellige oppsett under der det øverste er i ett 12x2 skap og det nederste er i ett 8x2

Skal straks til å kjøpe inn rørdeler til bad/vaskeromsprosjektet mitt og lurer litt på hvor stort fordelerskap jeg trenger? Skal bruke Sanipex sitt system da jeg har litt deler liggende pluss mesteparten av verktøyet.
Jeg trenger 19 uttak (+ 2 inntak) der 12 av uttakene er kaldtvann. Må jeg da velge skapstørrelse 12x2 eller er det mulig å bruke ett mindre ett (f.eks 8x2 eller 5x2)? Med inntakene så får jeg 12 kurser som går opp og 9 kurser som går ned.
Har skissert to forskjellige oppsett under der det øverste er i ett 12x2 skap og det nederste er i ett 8x2

Siste redigering: Monday, August 21, 2017 8:07:32 AM av Ole_Petter
Ole_Petter
(trådstarter)
294
0
Tok en titt på ett fordelerskap i garderoben på jobben og ser at målene på det stemmer med ett 5x2 skap og ser at de har klart å klemme inn 19 kurser der (om enn litt trangt) med et par gjennomføringer til overs.